Tree
-
계층적 구조를 나타내는 자료구조
-
부모-자식 관계의 노드들로 구성, 자식 노드 각각에 다시 자식 노드가 연결되는 재귀적 형태
-
자식 -> 부모, 등으로 순환 할 수 없음, 무조건 부모 -> 자식 방향으로만 뻗어나감
-
Linked List의 장점 을 가지고 있음( 데이터 삽입, 삭제시 데이터들을 이동하지 않아도 되는것)
-
Linked List의 단점을 보완함(검색시 노드의 처음부터 찾아가야 하는 것, 이진 탐색)
-
노드가 3개 붙으면 ternary tree, 2개 붙으면 binary tree 라고 함, 주로 binary tree를 가장 많이 씀
Tree 용어 정리

-
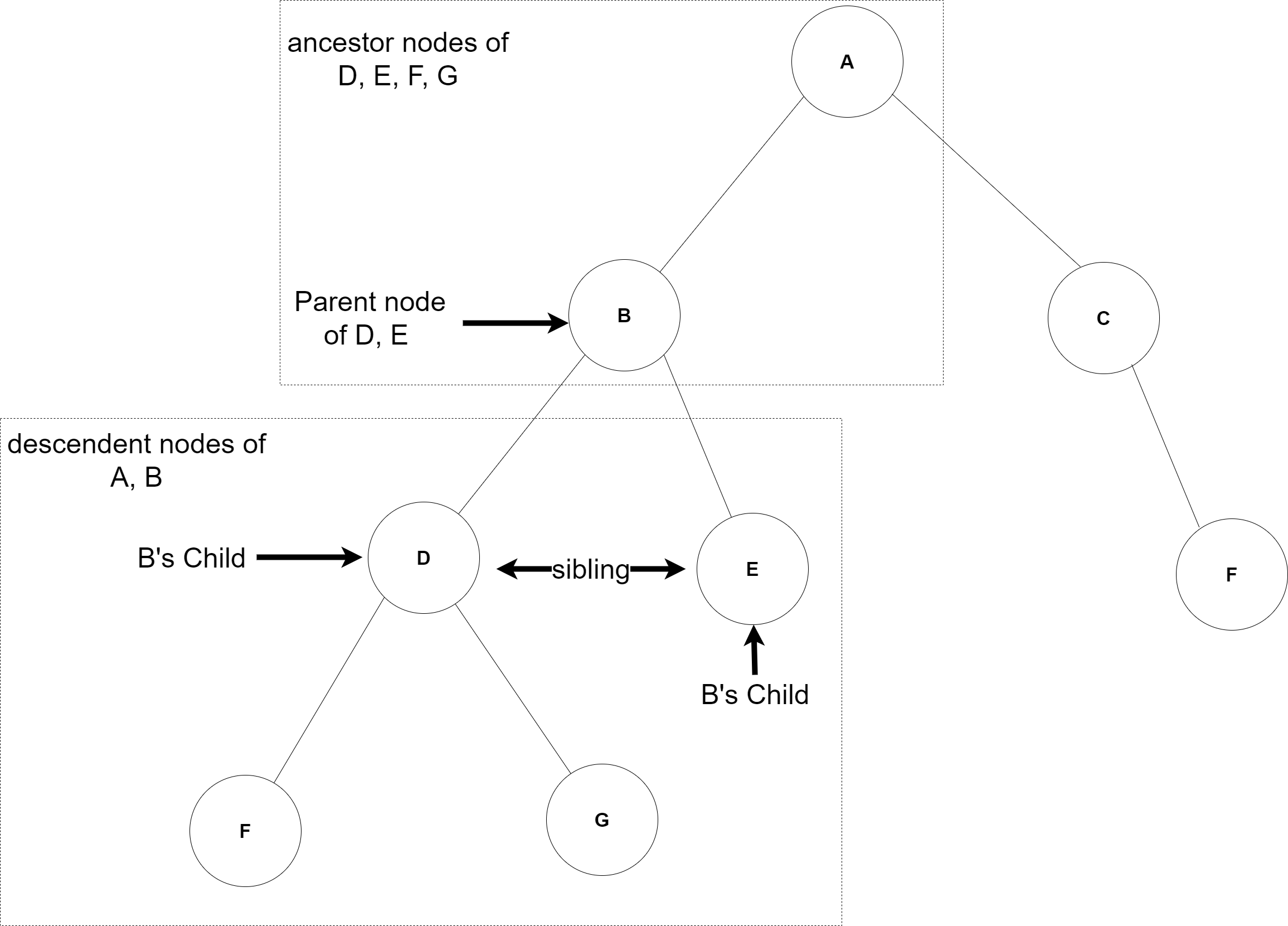
부모(parent) 노드 : 어떤 노드 바로 위에 연결되어있는 노드
-
자식(child) 노드 : 어떤 노드 바로 아래에 연결되어 있는 노드
-
형제(sibling) 노드 : 같은 부모를 가지는 노드
-
조상(ancestor) : 어떤 노드에서 root 노드에 이르는 경로상에 있는 노드들
-
자손(descendent) : 어떤 노드의 자식 노드를 포함하여, 아래쪽에 있는 노드들

-
루트(root) : 부모가 없는 노드
-
서브트리(subtree) : 하나의 노드와 그 노드들의 자손들로 이루어진 트리

-
잎(leaf) 노드 : 자식 노드가 하나도 없는 노드, 외부(external) 노드라고도 불림
-
내부(internal) 노드 : 잎노드가 아닌 노드, 자식 노드를 하나라도 가지고 있는 노드

-
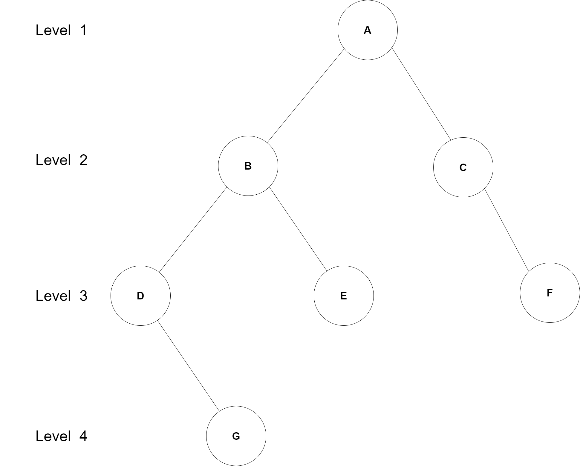
수준(level) : 트리의 각 계층에 매겨지는 번호, root 노드의 level 은 1, 한층씩 내려갈 수록 1씩 증가
-
높이(height) : 트리에 속한 노드의 최대 수준, 위 트리의 높이는 4
'자료구조&알고리즘' 카테고리의 다른 글
| 에라토스테네스의 체, The Sieve of Erathosthenes (0) | 2020.06.07 |
|---|---|
| Priority Queue(우선 순위 큐), Heap(Max Heap, Min Heap) (0) | 2020.04.12 |
| 다익스트라(Dijkstra) 알고리즘 _ 지하철 노선도 경로 찾기 코드 (2) | 2020.04.05 |
| 다익스트라(Dijkstra) 알고리즘 _ 동작 과정 (0) | 2020.04.01 |
| 깊이 우선 탐색(Depth First Search) _ 재귀호출 (0) | 2020.03.29 |